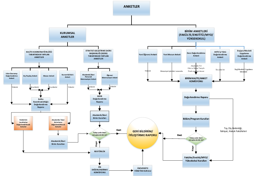
Anket Uygulama Mekanizmaları hakkında alınmış olan Üniversitemiz Yönetim Kurulunun 30/10/2025 tarih ve 43/21 sayılı karar eki:

Anket Uygulama Mekanizmaları hakkında alınmış olan Üniversitemiz Yönetim Kurulunun 30/10/2025 tarih ve 43/21 sayılı karar eki:

Son Güncelleme Tarihi: 26.11.2025