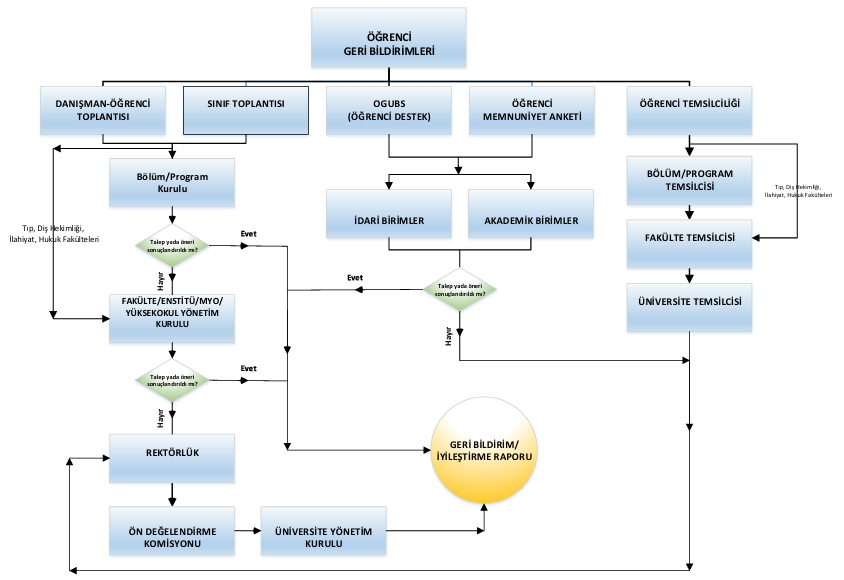
Öğrenci Geri Bildirim Mekanizmaları hakkında alınmış olan Üniversitemiz Yönetim Kurulunun 30/10/2025 tarih ve 43/05 sayılı karar eki;

Öğrenci Geri Bildirim Mekanizmaları hakkında alınmış olan Üniversitemiz Yönetim Kurulunun 30/10/2025 tarih ve 43/05 sayılı karar eki;

Son Güncelleme Tarihi: 26.11.2025