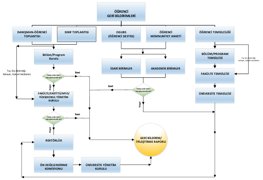
The attachment to the decision of our University Executive Board dated 30/10/2025 and numbered 43/05 regarding Student Feedback Mechanisms;

The attachment to the decision of our University Executive Board dated 30/10/2025 and numbered 43/05 regarding Student Feedback Mechanisms;

Last Updated At: 11/26/2025